The Accountability Problem
Zero-Knowledge KYC cannot mean anonymous crime. Law enforcement requires a legally compliant path to reveal identity when a valid court order is issued for crimes like financial fraud, money laundering, or terrorism. Ciphera implements Conditional Anonymity: User data is perfectly private and encrypted to everyone in the world, except an authorized legal proceeding hitting a multi-signature threshold.The Encrypted Identity Blob
During proof generation in the browser, a separate encrypted package is created and stored in Algorand box storage alongside the ZK Proof.nullifier_hash
Value: encrypted_blob
Shamir Secret Sharing: 3-of-5 Custodian Threshold

Custodian 1: UIDAI Representative
Aadhaar authority — the natural custodian for identity data.
Custodian 2: Ministry of Finance
Financial crime jurisdiction — required for AML cases.
Custodian 3: Licensed KYC Provider
Regulated KYC entity under the RBI/SEBI framework.
Custodian 4: Algorand Foundation
Protocol-level accountability.
Production Key Storage
Each custodian’s private key SHALL be stored in a FIPS 140-2 Level 3 certified HSM (e.g., Thales Luna, AWS CloudHSM). Key operations occur exclusively within the HSM secure boundary. Private keys never enter system RAM. Every decryption operation produces a tamper-evident audit log entry.The Court Order Flow
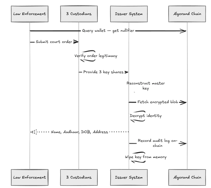
Ciphera implements a secure Dashboard specifically for this decryption process.- Crime Detected: A suspect wallet is flagged by authorities.
- Chain Query: Government queries Algorand; the Nullifier linked to the wallet is identified.
- Order Issued: A court order is issued to the Ciphera Issuer.
- Threshold Verification: The 5 custodians log into the Ciphera Dashboard and independently verify the court order PDF.
- Decryption: If 3 of 5 custodians hit “Approve”, they cryptographically combine their HSM shares.
- Identity Revealed: The master key is reconstructed in-memory for a fraction of a second, the specific user’s blob is decrypted, and their Name/DOB/Aadhaar is revealed.
- Wipe & Revoke: An audit log is written, the key is wiped from memory, and the “Revoke” button permanently bans the Nullifier from the ecosystem.
Threat Model Mitigation
| Threat | Impact | Ciphera Mitigation |
|---|---|---|
| Proof forgery | False KYC claim | Cryptographic soundness of PLONK BN254. |
| Blob decryption | Identity exposure | ECIES encryption — requires issuer private key. |
| Single issuer compromise | Mass deanonymization | Shamir 3-of-5 split. Complete key doesn’t exist. |
| Cross-app tracking | Privacy destruction | Per-app nullifiers (Poseidon(uid, app_id, secret)). |
| XML forgery | KYC bypass | UIDAI RSA-2048 signature verified as the first circuit constraint. |
| Smart Contract Hacks | Ledger corruption | Python (PuyaPy / AlgoKit) ARC-4 specs and strict ARC-56 compliance. |